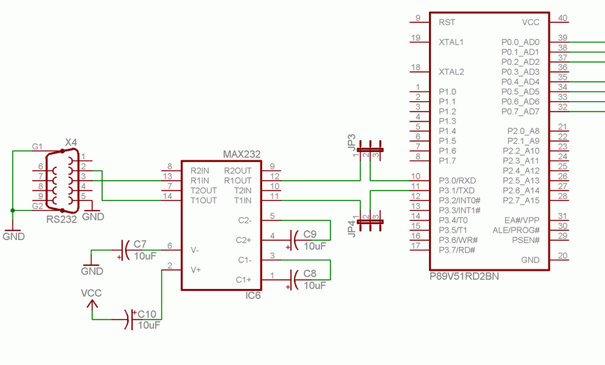
P89v51RD2 of NXP is having a inbuilt boot loader which makes
the programming of p89v51rd2 very simple. For that connect EA pin to Vcc
and PSEN Pin to ground. And use Flash Magic Software for downloading your hex
file using a MAX232
In this design ADC808 is interfaced with micro controller 89v51 to read the Temperature from LM35 and displayed on an LCD Interfacing ADC808 <

f

